本网讯 记者杨莉报道
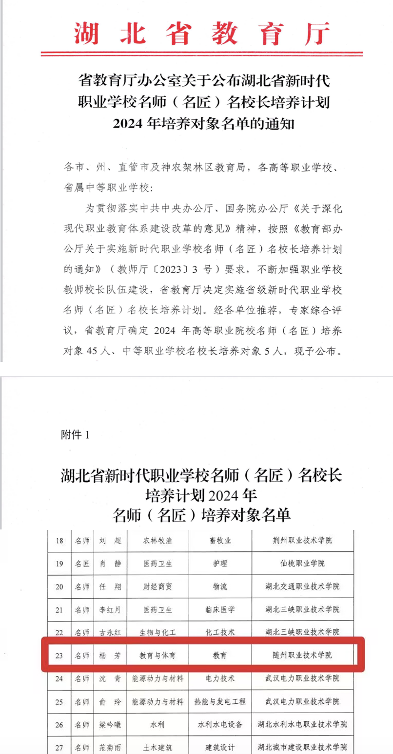
7月5日,省教育厅公布了湖北省新时代职业学校名师(名匠)名校长培养计划2024年培养对象名单,我校教师杨芳入选教育类名师培养对象。

为加强职业学校教师校长队伍建设,省教育厅于今年6月启动省级新时代职业学校名师(名匠)名校长培养计划(简称省级职教“三名”计划)。该计划旨在培养打造一批理想信念坚定、师德高尚、教育教学能力和专业实践能力突出的双师型名师(名匠),培养一批办学理念先进、办学定位准确、勇于开拓创新、精通现代职业学校治理的教育家型名校长。要求名师(名匠)名校长培养对象主持建设省级名师(名匠)工作室和名校长工作室,遴选吸纳工作室成员,聚焦培养目标和重点任务,加强全过程管理考核,形成高水平建设成果,发挥示范引领和辐射带动作用。经学校推荐,专家综合评议,省教育厅确定高等职业院校名师(名匠)培养对象45人、中等职业学校名校长培养对象5人。
杨芳教授是湖北省文联中青年优秀文艺人才库成员、随州市音乐家协会常务副主席兼秘书长,荣获湖北省2017年学前教育职业技能大赛二等奖指导教师、随州市庆祝中国共产党成立100周年合唱比赛一等奖指导教师、随州市庆祝新中国成立70周年合唱汇演十佳优秀节目指导教师等多项荣誉,现任随州职业技术学院服装与艺术设计学院党总支书记、院长。从事教育专业30余年来,她始终以严谨务实、勤奋刻苦的工作作风,在管理、教学岗位上默默耕耘,守初心、铸师魂,深受学生和同事们的尊敬与喜爱。
学校将以此为契机,搭建省级名师创新平台,建立推荐、培养、管理、使用一体化的培养体系和管理机制,充分发挥名师辐射带动和“智库”作用,凝心聚力推进内涵质量建设,助力学校高质量发展。
(一审:李思玉 二审:杨莉 三审:肖新俊)